Restaurants are one of the culinary industries that are experiencing rapid growth. The competition among restaurants has generated a dynamic business model with a variety of menu and service component changes. The integration between food and service served in restaurants plays a crucial role in driving customer satisfaction and behavioral intentions. Food quality is the suitability of food from a restaurant to meet customer expectations. Meanwhile, the quality of service is provided through employees to customers. The study aims to analyze the effect of food quality and service quality on customer behavior intentions in Kimukatsu Restaurant. The study was carried out using the purposive sampling method with a total of 205 respondents. The research data analysis technique was Structural Equation Modeling (SEM) with the AMOS 24 program. The results showed that the quality of food and service positively affects customer satisfaction and behavioral intentions. Consumer satisfaction acts as a mediator between the quality of food and service and between the quality of food and customer behavior intentions.
The food and beverage industry continues to grow rapidly in various countries, including Indonesia. Indonesia has been categorized as the country with the fastest food and beverage industry growth among all ASEAN countries [1]. Restaurants, fast food outlets, cafes, and food stands are the main drivers of culinary business growth [1]. This business growth is in line with the growth of tourists and the middle-class population [2]. It implies that the level of competition in this market will be strong, requiring businesses to constantly seek new ways to attract new clients and maintain existing ones. At the same time, entrepreneurs must implement competitive and profitable businesses [3]. Not only do people enjoy food and drink in restaurants, but they also celebrate special occasions there [4]. Efforts are needed to increase consumer satisfaction which leads to the return of consumers to buy repeatedly [5].
Customer satisfaction refers to how good the experience of using the product is compared to the customer's expected value and the feeling of comfort and pleasure after getting the expected product [6]. Satisfaction is a feeling of a person that arises after comparing expectations with the same perception or accepted reality [7]. Satisfaction is the key to drawing consumers back to restaurants by enhancing the ambiance, food quality, and service quality [8-10].
Food quality is another aspect that impacts customer satisfaction and leads to repeat visits. Food quality is also defined by [11] as the perceived quality of a product or service based on various information provided to consumers with offers. Food quality is one of the most important factors in predicting customer satisfaction. It can be measured by several characteristics, such as taste, aroma, appearance, and temperature [12-13]. Food quality is one of the most important things in the food industry [14]. highlighted that food quality is key to satisfying restaurant customers and improving behavioral intentions.
[15] explained service quality as a customer's assessment of the service provided in obtaining a product that is the company's excellence. Service quality is also part of what affects satisfaction that encourages customers to come back to the restaurant. In [16] view service is defined as anything that is intangible in an act or activity and does not make an offer of ownership from one party to another. Service quality is usually conceptualized as employee service behavior during employee-customer interaction. The reason for the importance of interaction is that the intangible nature of the service leads consumers to evaluate the quality of the interaction as a real cue for their experience [17-18]. It was found that there is a significant and positive relationship between the dimensions of service quality and customer satisfaction [19]. In addition, his study reveals that not only does service quality increase customer pleasure, but it also influences customer behavioral intention.
According to [20] Behavioral Intention is the tendency of consumers to act in a certain way towards a product or service. Behavioral Intentions are formed after a customer evaluates a profitable product or service [21-23]. When the customer is satisfied with the service, the probability for the customer to use the service again will be high. [24] found that good customer feedback can influence intentional customer behavior. Other researchers also observed that positive emotions occur when customers are satisfied with the services provided. This leads to positive behavioral intentions, such as re-subscription intentions and a willingness to recommend to others, commonly known by the term word-of-mouth [25].
Kimukatsu is often featured in popular Japanese magazines and TV shows, making Kimukatsu the most popular restaurant to visit. Now Kimukatsu exsits in Indonesia. Dining at Kimukatsu is a completely different experience. From the sweet aroma of roasted sesame mixed with Kimukatsu's signature sauce to the crispiness of bread crumbs lining Katsu's signature layer. Kimukatsu invites foodies to discover new taste sensations at affordable prices. Kimukatsu has 31 outlets in Indonesia, including Pontianak, Batam, Jakarta, Bandung, Surabaya, Tangerang, Bekasi, Yogyakarta, Semarang, Palembang, and many other cities. The majority of which are located in-mall malls. Being the only restaurant in the world that offers a variety of millefeuille katsu flavors. Kimukatsu's specialty lies in the delicious layers of chicken and beef slices wrapped in a variety of flavors and fillings: original, Negi, garlic, black pepper, and the most popular melt, whose filling is all cheese and perfectly has several flavors, including sweet and umami, that is, protein or savory flavors [26].
Food quality significantly influences customer satisfaction but has no effect on behavioral intention. Follow-up research conducted in Japan shows that service quality greatly influences customer satisfaction, and customer satisfaction automatically affects the intention to revisit customers. [27]. In addition, research by [28] found that there is no significant relationship between customer satisfaction and Behavioral Intention. The results of research from [29] also stated that satisfaction is not influenced by the quality of service felt by customers. While in the tourism industry [30] disclosing the quality of service does not affect the intention to revisit. Many previous researchers have carried out research on food quality and service quality. However, there are still differences in research results, which creates a research gap that allows other researchers to conduct research again with similar themes. For this reason, the author is interested in re-examining food quality and service quality on behavioral intention and customer satisfaction as mediation variables.
Literature Review
Food Quality dan Customer Satisfaction: Good food quality that meets customer expectations will improve customer satisfaction [31]. Food quality, service quality, and customer satisfaction increase customer repurchase intent. Customers visit Kimukatsu restaurants because kKimukatsu restaurants are able to meet customer expectations of the taste and quality of their food, as well as the quality of their service. Food quality is also the most important factor for understanding restaurant choice and consumer satisfaction [32-33]. Although customers evaluate many attributes to assess food quality, food delicacy, nutritional value, and menu variety are proposed as major factors [34]. In addition to these factors, food freshness, smell, serving, and portion size were also identified as important clues to food quality. In particular, all of these attributes represent factors that influence customer attitudes and behavior. Therefore, based on these findings, this study proposes a hypothesis:
H1: Food Quality will have a significant positive influence on Customer Satisfaction
Service Quality dan Customer Satisfaction
At the moment, the key to the competitive success of the market relies on delivering high-quality services, which will increase the level of customer satisfaction. Therefore, customer assessment of the quality of services in the hospitality industry is very important in developing a business [35]. Service quality is an effort to meet the needs and desires of consumers to meet consumer satisfaction [36]. Service quality needs to be considered because it is the basis for companies to create long-term relationships with consumers that prevent consumers from moving elsewhere [37]. Good service also indicates increased customer satisfaction [38-39]. Thus, the quality of service is very important for any field since almost all companies are trying to improve the quality of their services to achieve customer satisfaction [40]. Therefore, based on these findings, this study proposes a hypothesis:
H2: Service Quality will have a significant positive influence on Customer Satisfaction
Customer Satisfaction dan Behavioral Intention
Customer satisfaction means a customer's perception of product or service performance based on customer expectations and a level of satisfaction that depends on the level of expectation [41]. Therefore, customer satisfaction is their decision after purchasing and using a product or service [42]. Customer satisfaction refers to a customer's perception of the performance of a product or service concerning their expectations [11]. Therefore, companies must pay more attention to customer needs to create loyal customers [43]. [44-45] observed that customer satisfaction has a positive effect on behavioral intentions. [46] explored the relationship between these three constructs in the fast food industry, and they also found that the effect of quality service on behavioral intent was mediated by customer satisfaction. This scale measures customer perceptions and expectations about the quality of restaurant service and the overall dining experience influencing consumer behavioral intentions [47-49]. Customer satisfaction also mediates food quality and service quality towards behavioral intention [50]. Therefore, based on these findings, this study proposes a hypothesis:
H3: Customer Satisfaction will have a significant positive influence on Behavioral Intention
Food Quality dan Behavioral Intention
Food quality is mainly related to taste, freshness, nutritional value, and food safety [51]. One of the important things in a customer's food choice decision is the quality itself [32,52]. Generally, a customer's food quality evaluation is based on expectations and actual consumption experience. Food quality is a major factor influencing customer loyalty, expressing customer satisfaction, a key determinant for attracting customers and retaining them repeatedly, and a core predictor of the level of loyalty from customers [33] Likewise, [53-55] and [56] found food quality influences consumers and repeat customer purchase intentions. Therefore, based on these findings, the study posits a hypothesis:
H4: Food Quality will have a significant positive influence on Behavioral Intention
Service Quality dan Behavioral Intention
Research has explored service quality as a prerequisite for excellence and business strategy [57-58]. In addition, the quality of service turns out to be more important than the quality of the product [59]. Improving efficiency and effectiveness in providing profitable services will improve quality [60]. With the presence of servers, customers will feel more comfortable interacting directly [61], especially when customers believe waiters can help anticipate and understand wants, needs, and preferences and anticipate mistakes. Therefore, a sense of comfort in the service will cause satisfaction and willingness to pay more. Good service quality also allows consumers to repurchase. Service quality contributes to customer satisfaction and is found to be a strong factor in consumer intention to return ([53,48]. Therefore, based on these findings, this study proposes a hypothesis:
H5: Service Quality will have a significant positive influence on Behavioral Intention
Measurement
Causal research was selected in this research approach. Data collection through questionnaires distributed to respondents who were considered to meet the established criteria. The questionnaire used a 5-point Likert scale (1 = strongly disagree, 5 = strongly agree). The food quality was measured using six items adapted from [12,18]. Quality of service is measured using four items adapted from [46,18]. Customer satisfaction was measured using three adapted items [62]. Meanwhile, behavioral intention is measured using five items adapted from [63].
Sampling and Data Collection
The number of samples collected and studied in this study was 205 respondents. The samples involved were Kimukatsu restaurants located in cities in Indonesia such as Jakarta, Bandung, Surabaya, Semarang, Bekasi, Tangerang, Yogyakarta, Batam, Palembang, and Pontianak through an online questionnaire.
Data Analysis
This study utilized Structural Equation Modeling (SEM) in conjunction with AMOS 25 statistical techniques to examine and evaluate measurement and structural models derived from the research construction's structures. The fit test model assessed based on goodness of fit index parameters such as chi-square (χ2), CMIN/DF, Root Mean Square Error of Approximation (RMSEA), root mean squared residual (RMR), goodness of fit index (GFI), Tucker Lewis Index (TLI), Incremental Fit Index (IFI), Comparative Fit Index (CFI), and Normed Fit Index (NFI). The validity evaluation relied on the value of the standardized loading factor (SLF) whose value must be≥0.50 [64], and the construct reliability relied on the results of tabulation of construct reliability (CR) and average variance extracted (AVE) values. Furthermore, the SEM analysis carried out is the analysis of structural models to assess the research hypotheses that have been built and whether they are accepted or rejected. The SEM analysis displayed the t-count value on each coefficient. A hypothesis can be said to have a causal relationship if the t-count value ≥ t table (1.96) with a significant degree of α = 0.05.
Respondent Characteristics
In the study results, respondents' characteristics were listed based on gender, age, domicile, the intensity of visitation, average food expenditure, and source of funds when visiting Kimukatsu Restaurant. It can be concluded that the majority of respondents are women (65%), aged 24-35 years (33%), and come from Surabaya (15%), with the number of visits as many as two times (39 %), with costs ranging from Rp. 100.000,- up to Rp. 200,000,- (25%) and sourced from independent work/business (42%).
Measurement and Structural Models
The results of goodness of fit, validity, and reliability tests can be described as follow:
Table 2 is the result of the validity and reliability test of the overall model. The standardized loading factor (SLF) value of all indicator variables in the full model is above 0.50. It means that all indicators are declared valid and are believed to be capable of measuring the construct of the full model being built. The reliability test results present corresponding results. All instruments are declared reliable and have the ability to measure constructs of the built full model consistently. It is shown from the avariance extracted (AVE) value of the entire indicator instrument that obtained a value of ≥0.50 and a construct reliability (CR) value that obtained a value of ≥0.70.
Table 1: Characteristics of Respondents
| Category | Item | F | % |
| Gender | Man Woman Total | 71 134 205 | 35 65 100 |
| Age | 15-19 years 19-24 years 24-35 years over 35 years old Total | 33 67 68 37 205 | 16 33 33 18 100 |
| Domicile | Jakarta Bandung Surabaya Yogyakarta Bekasi Tangerang Pontianak Semarang Batam Palembang Total | 26 18 31 13 22 13 25 12 21 24 205 | 13 9 15 6 11 6 12 6 10 12 100 |
Feeding intensity in Kimukatsu Restaurant Indonesian In 1 Month | 1 time 2 times 3 times More than 3 times Total | 29 80 62 34 205 | 14 39 30 17 100 |
| Average Spending on Meals at Kimukatsu Restaurants in Indonesia | Less than Rp.100.000 Rp.100.000 - Rp.200.000 Rp.201.000 - Rp.300.000 Rp.301.000 - Rp.500.000 More than Rp.500.000 Total | 37 51 47 46 24 205 | 18 25 23 22 120 100 |
| Source of Funds for Every Meal at Kimukatsu Indonesia Restaurant | Independent Work/Business Parental Giving Independent work/business and parental giving Other Total | 86 29 63 27 205 | 42 14 31 13 100 |
Table 2: Measurement Model Results
| Variable Items | SLF | AVE | CR | |
Food Quality | The food was delicious | 0,913 | 0,787 | 0,997 |
| The food was nutritious | 0,931 | |||
| The restaurant offered a variety of menu items | 0,833 | |||
| The restaurant offered fresh food | 0,890 | |||
| The smell of the food was enticing | 0,864 | |||
| The food presentation was visually attractive | 0,889 | |||
Service Quality | Employees served me food exactly as I ordered it | 0,823 | 0,723 | 0,992 |
| Employees provided prompt and quick service | 0,907 | |||
| Employees are always willing to help me | 0,960 | |||
| Employees made me feel comfortable in dealing with them | 0,686 | |||
| Customer Satisfaction | I am very satisfied with my overall experience at this restaurant | 0,940 | 0,901 | 0,995 |
| Overall, this restaurant puts me in a good mood | 0,956 | - | ||
| I have really enjoyed myself at this restaurant | 0,952 | - | - | |
Behavioral Intention
| I would like to come back to this restaurant in the future | 0,546 | 0,661 | 0,984 |
| I would consider revisiting this restaurant in the future | 0,895 | |||
| I would recommend this restaurant to my friends or others | 0,909 | |||
| I would say positive things about this restaurant to others | 0,889 | |||
| I would encourage others to visit this restaurant | 0,768 | |||
Table 3: Goodness of Fit Index
| Goodness of Fit Index | Cut off Value | Results |
| CMIN/DF | ≤3.00 | 2,835 |
| TLI | ≥0.90 | 0,932 |
| IFI | ≥0,90 | 0,943 |
| CFI | ≥0,90 | 0,942 |
| NFI | ≥0,90 | 0,914 |
| RFI | ≥0,90 | 0,913 |
Table 3: Goodness of Fit Index
| Goodness of Fit Index | Cut off Value | Results |
| CMIN/DF | ≤3.00 | 2,835 |
| TLI | ≥0.90 | 0,932 |
| IFI | ≥0,90 | 0,943 |
| CFI | ≥0,90 | 0,942 |
| NFI | ≥0,90 | 0,914 |
| RFI | ≥0,90 | 0,913 |
Table 4: Hypothesis Testing
| Hypotheses | Path | Estimate | S.E. | C.R. | p-value | Conclusion |
| H1 | Customer Satisfaction <-- Food Quality | 0,455 | 0,089 | 5,134 | *** | Significant |
| H2 | Customer Satisfaction <-- Service Quality | 0,321 | 0,107 | 2,987 | 0,003 | Significant |
| H3 | Behavioral Intention <-- Customer Satisfaction | 0,165 | 0,048 | 3,433 | *** | Significant |
| H4 | Behavioral Intention <-- Food Quality | 0,133 | 0,059 | 2,259 | 0,024 | Significant |
| H5 | Behavioral Intention <-- Service Quality | 0,241 | 0,071 | 3,371 | *** | Significant |
Table 5: Sobel Test - Significance of Mediation
| Parameters | Sobel test statistic | Two- tailed probability |
| Food Quality --> Customer Satisfaction --> Behavioral Intention | 2,85 | 0,004 |
| Service Quality --> Customer Satisfaction --> Behavioral Intention | 2,26 | 0,023 |

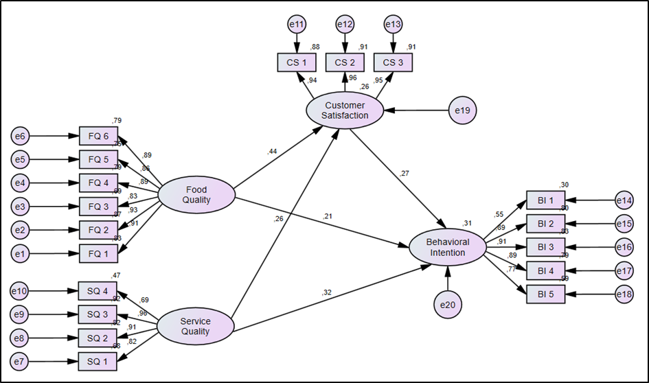
Figure 1: Full Model Structural Test
Table 3 is the result of the fit test model. The results of the fit test model show that the condition of fit for the model can be accepted and declared fit. Five measurements show the degree of good fit [64] states that a research model construct can be declared fit and accepted if three to four measurements obtain a degree of good fit or above the cut-off value.
Hypotheses Testing
The test results of the causal relationship between variables in the present research construct are as follows
Based on Table 4 t-calculated values, the effect of food quality on customer satisfaction was 5,134, higher than the t-table value (1.96). Likewise, the p-value is less than 0.001; smaller than 0.05 (α = 0.05). This result relates to the first hypothesis, where food quality positively and significantly affects customer satisfaction. For the second hypothesis of the t-calculated value, the effect of service quality on customer satisfaction is 2.987, and the p-value is less than 0.001. This proves that service quality has a positive and significant effect on customer satisfaction. For the third hypothesis, the t-value is calculated, the effect of customer satisfaction on behavioral intention is 3.433, and the p-value is less than 0.001. It shows that customer satisfaction positively and significantly affects behavioral intention. For the fourth hypothesis of the t-count value, the effect of food quality on behavioral intention is 2.259, and the p-value is less than 0.001. These results are in accordance with the hypothesis that food quality has a positive and significant effect on behavioral intention. For the fifth hypothesis of the t-calculated value, the effect of service quality on behavioral intention is 3.371, and the p-value is less than 0.001. Thus, service quality has a positive and significant effect on behavioral intention. Furthermore, the indirect impacts of the mediating variables are presented in Table 5, which contains the Sobel test results.
Based on the Sobel test results in Table 5, the statistical value of the Sobel test was obtained at 2.85, and the p-value at 0.004. These results showed that the statistical value of the Sobel test was greater than the t-table (1.96). Likewise, the obtained p-value is less than 0.05 (α = 0.05). This shows a significant indirect influence of food quality on behavioral intention through customer satisfaction. Corresponding results were also obtained at service quality, where the statistical value of the Sobel test was 2.26, greater than 1.96, and the p value was 0.023, smaller than 0.05 (α = 0.05). Thus, there is a significant indirect influence of service quality on behavioral intention through customer satisafaction.
Food quality has a positive and significant influence on customer satisfaction in Indonesian Kimukatsu restaurants. The choices have many dimensions: smell, taste, texture, and food temperature. Customers have certain expectations on their food. A restaurant that serves good food and hopes will satisfy its customers. These results align with previous studies that stated that food quality increases customer satisfaction [19,65]. The taste and quality of food are the two main components contributing to customer satisfaction [12]. Therefore, Indonesian Kimukatsu restaurant managers must maintain food quality to increase customer satisfaction. Food quality positively and significantly influences behavioral intention in Indonesian Kimukatsu restaurants. Food taste must consider certain food standards such as its appearance, taste, and way of serving [66]. The smell of food is the element that distinguishes a portion of food. The sense of smell will help us understand meals. The change in smell will affect the taste of food [67]. The results of this study are in line with previous studies that stated that food quality has a positive relationship with customer behavioral intentions [68-70,12,33].
Service quality has a positive and significant influence on customer satisfaction in Indonesian Kimukatsu restaurants. Customers are willing to spend some money to get excellent service, especially to get the pleasure of eating at restaurants. With their expectations fulfilled, the reason is enough to make customers feel satisfied [71]. Satisfied customers are likely to repeat the use of the product [72]. This study's results align with previous studies that stated that service quality has a positive relationship with customer satisfaction [74-74,28]. Service quality can be conceptualized in the form of four attributes: personnel, operations, physical appearance of employees, and merchandise. Service quality has a positive and significant influence on behavioral intentions in Indonesian Kimukatsu restaurants. Good service quality can create customer satisfaction and build customer post-meal behavioral intentions that create positive word of mouth. Therefore, when establishing service strategies and programs, the organization must be customer-centric by focusing on the components of service quality. The results of this study are in line with previous studies that stated that service quality has a positive relationship with behavioral intention [74].
Customer satisfaction has a positive and significant influence on behavioral intentions in Indonesian Kimukatsu restaurants. Customer satisfaction is essential to the existence of any business. Customer satisfaction is considered a determinant of post-purchase attitudes and reflects a positive or negative result from the consumer's personal experience. The results of this study are in line with previous studies that stated that customer satisfaction has a positive and significant relationship with behavioral intention [8] and [9].
Market Access Secretariat. Global analysis report: Foodservice profile Indonesia. Agriculture and Agri-Food Canada, August 2016. http://www.agr.gc.ca/resource s/prod/Internet-Internet/MISB-DGSIM/ATS-SEA/PDF/6769-eng.pdf.
Mordor Intelligence. Indonesia foodservice market size – segmented by type (full-service restaurants, quick-service restaurants, cafes/bars, 100% home delivery) and structure (chained restaurants and independent restaurants): Growth, trends and forecast (2018–2023). Mordor Intelligence, August 2018, https://www.mord orintelligence.com/industry-reports/indonesia-foodser vice-market.
Canny I.U. "Measuring the mediating role of dining experience." International Journal of Innovation, Management and Technology, 2014, pp. 25–26.
Ha, J. and S. Jang. "The effects of dining atmospherics on behavioral intentions through quality perception." Journal of Services Marketing, vol. 26, no. 3, 2012, pp. 204–215.
Ali, F. and R. Omar. "Determinants of customer experience and resulting satisfaction and revisit intentions: PLS-SEM approach towards Malaysian resort hotels." Asia-Pacific Journal of Innovation in Hospitality and Tourism (APJIHT), vol. 3, no. 2, September 2014, pp. 175–193.
Pizam, A. et al. "Customer satisfaction and its measurement in hospitality enterprises: A revisit and update." International Journal of Contemporary Hospitality Management, 2016.
Kotler, Philip. Marketing management: The millennium edition. Pearson, 2002.
Shahzadi, M. et al."Perceptions of fine dining restaurants in Pakistan: What influences customer satisfaction and behavioral intentions?" International Journal of Quality & Reliability Management, vol. 35, no. 3, 2018.
Jeong, Y. et al. "Determinants of behavioral intentions in the context of sport tourism with the aim of sustaining sporting destinations." Sustainability, vol. 11, no. 3073, 2019. https://doi.org/10.3390/su11113073.
Zhong, Y. and H.C. Moon. "What drives customer satisfaction, loyalty, and happiness in fast-food restaurants in China? Perceived price, service quality, food quality, physical environment quality, and the moderating role of gender." Foods, vol. 9, no. 4, 2020.
Schiffman, Leon G. and Joe Wisenblit. Consumer behavior. 12th global ed., Pearson Education Limited, 2019.
Namkung, Y. and S. Jang. "Does food quality really matter in restaurants: Its impact on customer satisfaction and behavioral intentions?" Journal of Hospitality and Tourism Research, vol. 31, no. 3, 2007, pp. 387–410.
Ryu, K. et al. "The influence of the quality of the physical environment, food, and service on restaurant image, customer perceived value, customer satisfaction, and behavioral intentions." International Journal of Contemporary Hospitality Management, vol. 24, no. 2, 2012, pp. 200–223. https://doi.org/10.1108/0959611121 1206141.
Castro-Puyana et al."Application of mass spectrometry-based metabolomics approaches for food safety, quality and traceability." TrAC Trends in Analytical Chemistry, vol. 96, 2017, pp. 62–78.
Oscar, Y. and Keni. "Pengaruh brand image, persepsi harga, dan service quality terhadap keputusan pembelian konsumen." Jurnal Muara Ilmu Ekonomi dan Bisnis, vol. 3, no. 1, 2019, pp. 20–28.
Kotler, P. and K.L. Keller. Marketing management. 15th global ed., Pearson, 2016.
Parasuraman, A. et al. "A conceptual model of service quality and its implications for future research." Journal of Marketing, vol. 49, no. 4, 1985, pp. 41–50.
Jang, S. and Y. Namkung. "Perceived quality, emotions, and behavioral intentions: Application of an extended Mehrabian-Russell model to restaurants." Journal of Business Research, vol. 62, no. 4, 2009, pp. 451–460.
Al-Tit, A. "The effect of service and food quality on customer satisfaction and hence customer retention." Asian Social Science, 2015, pp. 129–139.
Yeo, et al. "Consumer experiences, attitude and behavioral intention toward online food delivery (OFD) services." Journal of Retailing and Consumer Services, vol. 35, 2017, pp. 150–162. https://doi.org/10.1016/j.jretconser.2016 .12.013
Al-Qeisi, K. et al. "Website design quality and usage behavior: Unified theory of acceptance and use of technology." Journal of Business Research, vol. 67, no. 11, 2014, pp. 2282–2290.
Hana, H. and S.S. Hyun. "Impact of hotel-restaurant image and quality of physical environment, service, and food on satisfaction and intention." International Journal of Hospitality Management, vol. 63, 2017, pp. 82–92.
Byun, J. and S.S. Jang. "To compare or not to compare?: Comparative appeals in destination advertising of ski resorts." Journal of Destination Marketing & Management, vol. 10, 2018, pp. 143–151.
Abdullah, D. et al."Factors influencing visual electronic word of mouth (e-WOM) on restaurant experience." Proceedings of the 3rd International Hospitality and Tourism Conference (IHTC 2016) & 2nd International Seminar on Tourism (ISOT 2016), edited by S.M. Radzi et al., CRC Press, 2016, pp. 519–523.
Abdullah, D. et al."A conceptual model of interactive hotel website: The role of perceived website interactivity and customer perceived value toward website revisit intention." Procedia Economics and Finance, vol. 37, 2016, pp. 170–175. http://doi.org/10.1016/S2212-5671(16) 30109-5.
Goodwon, F. The infinite mind "taste". Lichtenstein Creative Media, 2000.
Slack, N. et al. "The effect of supermarket service quality dimensions and customer satisfaction on customer loyalty and disloyalty dimensions." International Journal of Quality and Service Sciences, 2020. https://doi.org/10. 1108/IJQSS-10-2019-0114.
Chow, I.H. et al. "Service quality in restaurant operations in China: Decision- and experiential-oriented perspectives." International Journal of Hospitality Management, vol. 26, no. 3, 2007, pp. 698–710.
Purwanto, E. et al."Pengaruh atmosferik terhadap kepuasan dan niatan perilaku konsumen." Jurnal Ekonomi dan Bisnis, vol. 19, no. 3, 2016, pp. 355–372.
Ramdhani, A.S. and S.R. Tri Astuti. "The analysis of relationship between experiential marketing, service quality, visitors’ satisfaction, and revisit intention: Study on tourism industry." Diponegoro International Journal of Business, vol. 2, no. 2, 2019, pp. 107–111. https://doi.org/10.14710/dijb.2.2.2019.107-111.
Awi, Y.L. and S. Chaipoopirutana. "A study of factors affecting consumer’s repurchase intention toward XYZ restaurant, Myanmar." International Conference on Trends in Economics, Humanities and Management, 2014, pp. 181–184.
Sulek, J.M. and R.L. Hensley. "The relative importance of food, atmosphere, and fairness of wait: The case of a full-service restaurant." Cornell Hospitality Quarterly, vol. 45, no. 3, 2004, pp. 235–247.
Ha, J. and S.S. Jang. "Effects of service quality and food quality: The moderating role of atmospherics in an ethnic restaurant segment." International Journal of Hospitality Management, vol. 29, 2010, pp. 520–529.
Kivela, J. et al."Consumer research in the restaurant environment. Part 3: Analysis, findings and conclusions." International Journal of Contemporary Hospitality Management, vol. 12, no. 1, 2000, pp. 13–30. https:// doi.org/10.1108/09596110010304984.
Ali, B.J. "Assessing the impact of advertisement on customer decision making: Evidence from an educational institution." Afak for Sciences Journal, vol. 6, no. 1, 2021, pp. 425–439. https://www.asjp.cerist.dz/en/article/141056.
Tjiptono, F. and G. Chandra. Pemasaran strategik. 2nd ed., Penerbit Andi, 2013.
Venetis, K.A. and P.N. Ghauri. "Service quality and customer retention: Building long‐term relationships." European Journal of Marketing, vol. 38, no. 11/12, 2004, pp. 1577–1598. https://doi.org/10.1108/03090560410560 254.
Tambunan, P.R. and B. Suryawardani. "Pengaruh kualitas pelayanan terhadap kepuasan pelanggan pada PT. JNE perwakilan Kawaluyaan tahun 2014." Banking and Management Review, vol. 4, no. 2, 2015, pp. 2252–8520.
Kristiana, M. and M. Edwar. "Pengaruh store atmosphere dan kualitas layanan terhadap kepuasan konsumen cafe Heerlijk Gelato Perpustakaan Bank Indonesia Surabaya." Jurnal Pendidikan Tata Niaga (JPTN), vol. 1, no. 1, 2017.
Ganeshkumar, C. et al. "Business analytics and supply chain performance: Partial least squares-structural equation modeling (PLS-SEM) approach." 2019.
Hong, I.B. and H. Cho. "The impact of consumer trust on attitudinal loyalty and purchase intentions in B2C e-marketplaces: Intermediary trust vs. seller trust." International Journal of Information Management, vol. 31, no. 5, 2011, pp. 469–479.
Alamgir, M. et al. "Influence of brand name on consumer decision making process: An empirical study on car buyers." The USV Annals of Economics and Public Administration, vol. 13, no. 1(17), 2013, pp. 183–194.
Salikin, N. et al."Strengths and weaknesses among Malaysian SMEs: Financial management perspectives." Procedia - Social and Behavioral Sciences, vol. 129, 2014, pp. 334–340.
Amir, M.T. Dinamika pemasaran: Jelajahi dan rasakan. PT Raja Grafindo Persada, 2005.
Hawkins, D.I. and D.L. Mothersbaugh. Consumer behavior: Building marketing strategy. 13th ed., McGraw-Hill Education, 2013.
Huang, S. and C. Hsu. "The impact of customer-to-customer interaction on cruise experience and vacation satisfaction." Journal of Travel Research, vol. 49, no. 1, 2010, pp. 79–92.
Janghyeon, N. et al. "The influence of perceived risk and restaurant image on customers’ revisit intention in Bangkok, Thailand." Journal of Business and Retail Management Research (JBRMR), vol. 12, no. 2, 2018.
Tariq, M.I. et al. "Customer perceptions about branding and purchase intention: A study of FMCG in an emerging market." Journal of Basic and Applied Scientific Research, vol. 3, no. 2, 2013, pp. 340–347.
Anggraeni, A. and S.D. Rachmanita. "Effects of brand love, personality and image on word of mouth; the case of local fashion brands among young consumers." Procedia - Social and Behavioral Sciences, vol. 211, 2015, pp. 442–447.
Ramseook-Munhurrun, P. et al. "Examining the structural relationships of destination image, perceived value, tourist satisfaction and loyalty: Case of Mauritius." Procedia - Social and Behavioral Sciences, vol. 175, 2015, pp. 252–259.
Díaz, E. et al. "A comparison of online and offline consumer behaviour: An empirical study on a cinema shopping context." International Journal of Marketing Studies, vol. 9, no. 2, 2017, pp. 111–120.
Kim, M.J. et al. "The influence of perceived risk and intervention on international travelers’ pro-environmental intentions." Tourism Management, vol. 33, no. 2, 2012, pp. 260–267.
Marakanon, L. and V. Panjakajornsak. "Perceived quality, perceived risk and customer trust affecting customer loyalty of environmentally friendly electronics products." Kasetsart Journal of Social Sciences, vol. 38, no. 1, 2017, pp. 24–30.
Tsuji, K. et al."Consumers’ evaluation of food safety and quality labels: A choice experiment in Japan." Food Quality and Preference, vol. 21, no. 7, 2010, pp. 700–709.
Sharma, M. and R. Jain. "Consumer perception and behaviour towards organic food: A study of Delhi-NCR." International Journal of Management Research and Business Strategy, vol. 5, no. 4, 2016, pp. 11–23.
Rana, J. and J. Paul. "Consumer behaviour and purchase intention for organic food: A review and research agenda." Journal of Retailing and Consumer Services, vol. 38, 2017, pp. 157–165.
Suh, B.W. and M. Eves. "Meat consumers’ perceptions and attitudes towards animal welfare." British Food Journal, vol. 115, no. 3, 2013, pp. 447–468.
Lim, W.M. et al."Consumers’ perceptions of organic food and its effects on their purchase intention: Evidence from Taiwan." Journal of International Food & Agribusiness Marketing, vol. 26, no. 1, 2014, pp. 1–23.
Salleh, M.M. et al."Consumer’s perception and purchase intentions towards organic food products: Exploring attitude among academician." Canadian Social Science, vol. 6, no. 6, 2010, pp. 119–129.
Singh, A. and A. Verma. "Factors influencing Indian consumers’ actual buying behaviour towards organic food products." Journal of Cleaner Production, vol. 167, 2017, pp. 473–483.
Paul, J. and J. Rana. "Consumer behavior and purchase intention for organic food." Journal of Consumer Marketing, vol. 29, no. 6, 2012, pp. 412–422.
Magnusson, M.K. et al. "Choice of organic foods is related to perceived consequences for human health and to environmentally friendly behaviour." Appetite, vol. 40, no. 2, 2003, pp. 109–117.
Tarkiainen, A. and S. Sundqvist. "Subjective norms, attitudes and intentions of Finnish consumers in buying organic food." British Food Journal, vol. 107, no. 11, 2005, pp. 808–822.
Hair, J.F., G.T.M. Hult, C. Ringle, and M. Sarstedt. A primer on partial least squares structural equation modeling. 2014.
Arvola, A. U.K. Hursti, M.K. Magnusson, and P.O. Sjödén. "Food choice in later life: Attitudes toward and willingness to buy functional foods." Annals of Nutrition and Metabolism, vol. 45, no. 3–4, 2001, pp. 128–134.
Mondelaers, K. W. Verbeke, and G. Van Huylenbroeck. "Importance of health and environment as quality traits in the buying decision of organic products." British Food Journal, vol. 111, no. 10, 2009, pp. 1120–1139.
Michaelidou, N. and L.M. Hassan. "The role of health consciousness, food safety concern and ethical identity on attitudes and intentions towards organic food." International Journal of Consumer Studies, vol. 32, no. 2, 2008, pp. 163–170.
Misra, R. and D.C. Singh. "An analysis of attitude of consumers towards organic food in India." National Monthly Refereed Journal of Research in Commerce and Management, vol. 1, no. 1, 2011, pp. 1–10.
Hughner, R.S. P. McDonagh, A. Prothero, C.J. Shultz, and J. Stanton. "Who are organic food consumers? A compilation and review of why people purchase organic food." Journal of Consumer Behaviour: An International Research Review, vol. 6, no. 2–3, 2007, pp. 94–110.
Lea, E. and A. Worsley. "Australians’ organic food beliefs, demographics and values." British Food Journal, vol. 107, no. 11, 2005, pp. 855–869.
Squires, L.L. Juric, and B. Cornwell. "Level of market development and intensity of organic food consumption: Cross-cultural study of Danish and New Zealand consumers." Journal of Consumer Marketing, vol. 18, no. 5, 2001, pp. 392–409.
Tsakiridou, E.C. Boutsouki, Y. Zotos, and K. Mattas. "Attitudes and behaviour towards organic products: An exploratory study." International Journal of Retail & Distribution Management, vol. 36, no. 2, 2008, pp. 158–175.
Aertsens, J.W. Verbeke, K. Mondelaers, and G. Van Huylenbroeck. "Personal determinants of organic food consumption: A review." British Food Journal, vol. 111, no. 10, 2009, pp. 1140–1167.
Padel, S. and C. Foster. "Exploring the gap between attitudes and behaviour: Understanding why consumers buy or do not buy organic food." British Food Journal, vol. 107, no. 8, 2005, pp. 606–625.